知识改变命运,学习成就未来。大同开放大学(原大同电大),创建于1979年9月,是由大同市人民政府主办,业务上受国家开放大学、山西开放大学指导和管理,提供学历教育和非学历教育,是服务全民终身学习的新型高等学校。

2023年度,该校被国家开放大学评为招生工作先进集体,被山西开放大学评为全省开放大学办学体系先进集体。2024年被国家开放大学评为教育部“一村一名大学生”优秀教学单位。国家开放大学的毕业证书是国家承认的高等学历证书,可用于报考国家公务员、事业编、考研,报考职业资格证书、职称考试等,毕业生也可通过中国高等教育学生信息网(学信网)查询学历信息。
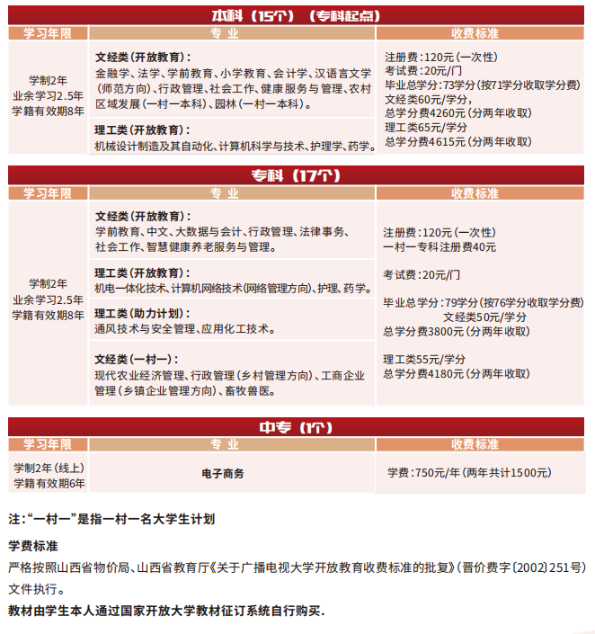
1.招生专业及收费标准

学生可登录https://zf.pt.ouchn.cn/pc#/login,进入“国家开放大学支付系统”——点击“订单管理-教材费”——“查看”教材——“设置地址”——“支付”教材费——订单生成——国家开放大学出版社根据订单信息将教材配送至学生本人。
2.招生对象
【本 科】
1.具有国民教育系列相同或相近专业高等专科(含专科)以上学历者。
2. 护理学专业招生对象还须是持有护士执业资格证书的在职人员。已经获得国家开放大学护理专业专科学历的“专升本”新生,可不再提供相关执业资格证书证明材料。
3. 药学专业招生对象为医药卫生等相关行业从业人员。
【专 科】
1. 招生对象为普通高中、职业高中、技工学校和中等专业学校或具有同等学历者。
2. 护理专业招生对象为中等专业学校毕业,持有护士职业资格证书的人员。
3. 药学专业招生对象为医药卫生等相关行业从业人员。
【中 专】
年满18周岁以上初中毕业者均可报名。
3.入学方式
学员持身份证、前置学历及相关材料到所在地开放大学学习中心就近报名(请广大学生选择正规的教学点,尽量到现场咨询报名,维护自身利益,谨防上当受骗)。也可通过“国家开放大学微信公众号”的报读服务在线报名,报读大同直属教学点的扫下方二维码直接报名。

4.教学与考试方式
本着“人人皆学、处处能学、时时可学”的理念,采用“线上+线下”融合的学习方式,有效解决学生工学矛盾,轻松实现工作学习两不误。学生自主学习,参加形成性考核和终结性考试。本科各专业开放的英语、计算机应用基础两门课程,不参加教育部统一组织的考试;其他课程由山西开放大学统一组织,在各分校及教学点完成教学考试任务。
5.毕业及颁证
根据教育部有关要求,本科、专科专业最短学习年限两年半,实行学分制,学籍自注册入学起八年内有效。符合毕业要求的,准予毕业,颁发国家开放大学毕业证书,教育部给予毕业证书电子注册。毕业证书可在教育部唯一学历证书查询网站---中国高等教育学生信息网(www.chsi.com.cn)查询。
6.学士学位
本科学生毕业前符合以下条件的可按规定申请可授予国家开放大学学士学位:
1.必修课平均成绩75分以上;
2.学位论文成绩良好(或80分)以上;
3.学位外语考试、成绩合格(60分以上)。
学位证书可在教育部证书查询网站---中国学位与研究生教育信息网(www.cdgdc.edu.cn)查询。
7.报名须知
凡符合报名条件者,需提供身份证原件和正反面复印件;毕业证原件和复印件,报读本科还需提供前置学历教育部学历证书电子注册备案表,(从“中国高等教育学生信息网” www.chsi.com.cn下载),学历证明有效期需在6个月之内。

大同开放大学地址:大同市平城区东菜园13号(古城墙西北角大同十三中旧址)
招生监督电话:13513525807 张老师
编辑:乔晓慧




