中共中央 国务院关于表彰国家卓越工程师和国家卓越工程师团队的决定
(2024年1月19日)
工程师是推动工程科技发展的创新主体,是国家战略人才力量的重要组成部分,为推进新型工业化、推进中国式现代化提供了基础性、战略性人才支撑。培养造就大批德才兼备的卓越工程师,是国家和民族长远发展大计。党的十八大以来,广大工程师深入学习贯彻习近平新时代中国特色社会主义思想,坚持“四个面向”,以与时俱进的精神、革故鼎新的勇气、坚韧不拔的定力,不断突破关键核心技术,铸造精品工程、“大国重器”,为加快实现高水平科技自立自强、建设世界科技强国作出了突出贡献。
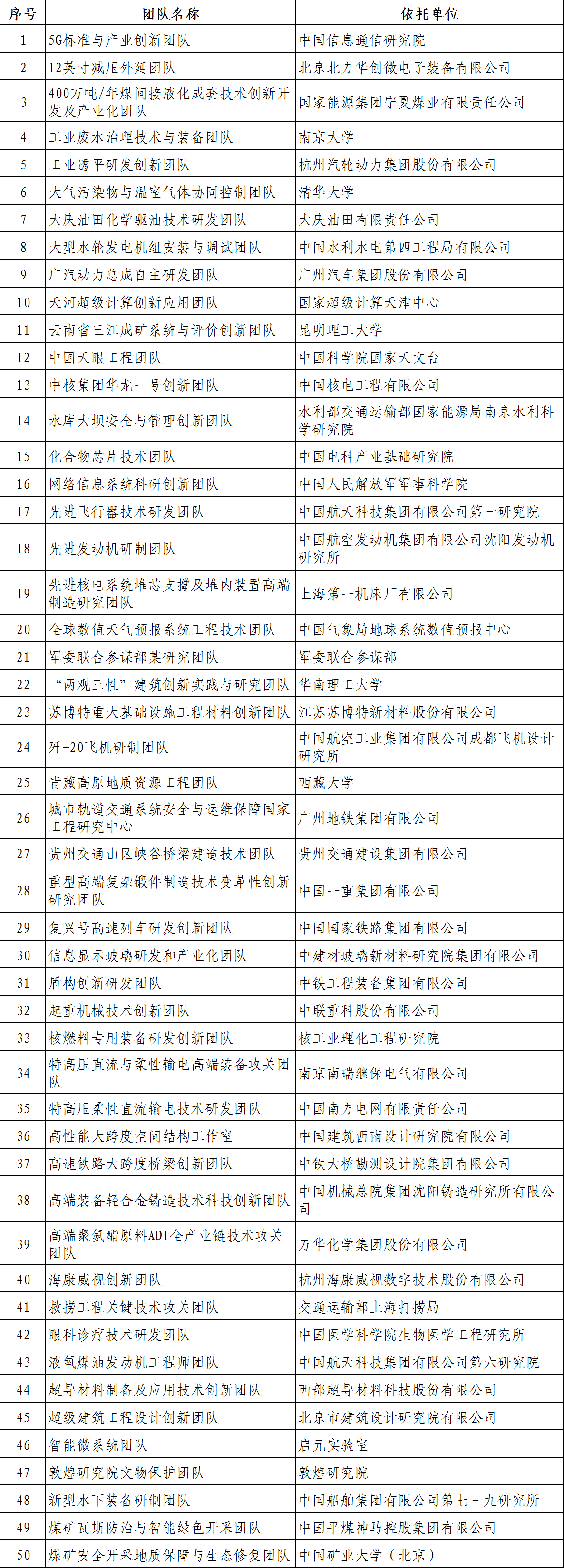
为表彰先进、树立典型,打造新时代卓越工程师队伍,强化国家战略人才力量建设,激励动员广大工程师奋进新时代、建功新征程,党中央、国务院决定,授予丁文红等81名个人“国家卓越工程师”称号;授予5G标准与产业创新团队等50个团队“国家卓越工程师团队”称号。

“国家卓越工程师”奖章设计图。(中国科协供图)
这次受表彰的工程师个人和团队,是新时代工程师队伍的优秀代表。他们牢记初心使命、胸怀“国之大者”,在重大工程建设、重大装备制造、“卡脖子”关键核心技术攻关、重大发明创造等工作中,矢志爱国奋斗、锐意开拓创新,取得一批先进工程技术成果,不断提升国家自主创新能力,更好满足人民日益增长的美好生活需要,生动体现了工程师群体爱党报国、服务人民、敬业奉献、严谨笃实、精益求精、臻于卓越、团结协作、自立自强的崇高追求和宝贵精神。希望受表彰的工程师个人和团队,珍惜荣誉、再接再厉,充分发挥示范表率作用,在新时代新征程上为党和人民再立新功。
“国家卓越工程师奖”表彰对象名单
一、国家卓越工程师(81人)

二、国家卓越工程师团队(50个)

编辑:乔晓慧




